Home
ABOUT US
The Ministry
Energy Policy
Reports
Vision and Mission
Hon Minister
Hon. Deputy Minister
The Secretary
Our Team
Organizational Structure
Tender Notice
Vacancies
NEWS & PUBLICATIONS
News
Publications / Gazette
Petroleum Product Pricing Formula
Renewable Hydrogen Policy
PROJECTS
Future Projects
On Going Projects
Past Projects
Newly Awarded Project
RTI Center
CONTACT US
Home
ABOUT US
The Ministry
Energy Policy
Reports
Vision and Mission
Hon Minister
Hon. Deputy Minister
The Secretary
Our Team
Organizational Structure
Tender Notice
Vacancies
NEWS & PUBLICATIONS
News
Publications / Gazette
Petroleum Product Pricing Formula
Renewable Hydrogen Policy
PROJECTS
Future Projects
On Going Projects
Past Projects
Newly Awarded Project
RTI Center
CONTACT US
Search for:
info@energymin.gov.lk
+94 11 2 574922
Mon - Fri 8.30 am - 04.00 pm/ Closed on Weekends
Eng
සිංහල
தமிழ்
Home
ABOUT US
The Ministry
Energy Policy
Reports
Vision and Mission
Hon Minister
Hon. Deputy Minister
The Secretary
Our Team
Organizational Structure
Tender Notice
Vacancies
NEWS & PUBLICATIONS
News
Publications / Gazette
Petroleum Product Pricing Formula
Renewable Hydrogen Policy
PROJECTS
Future Projects
On Going Projects
Past Projects
Newly Awarded Project
RTI Center
CONTACT US
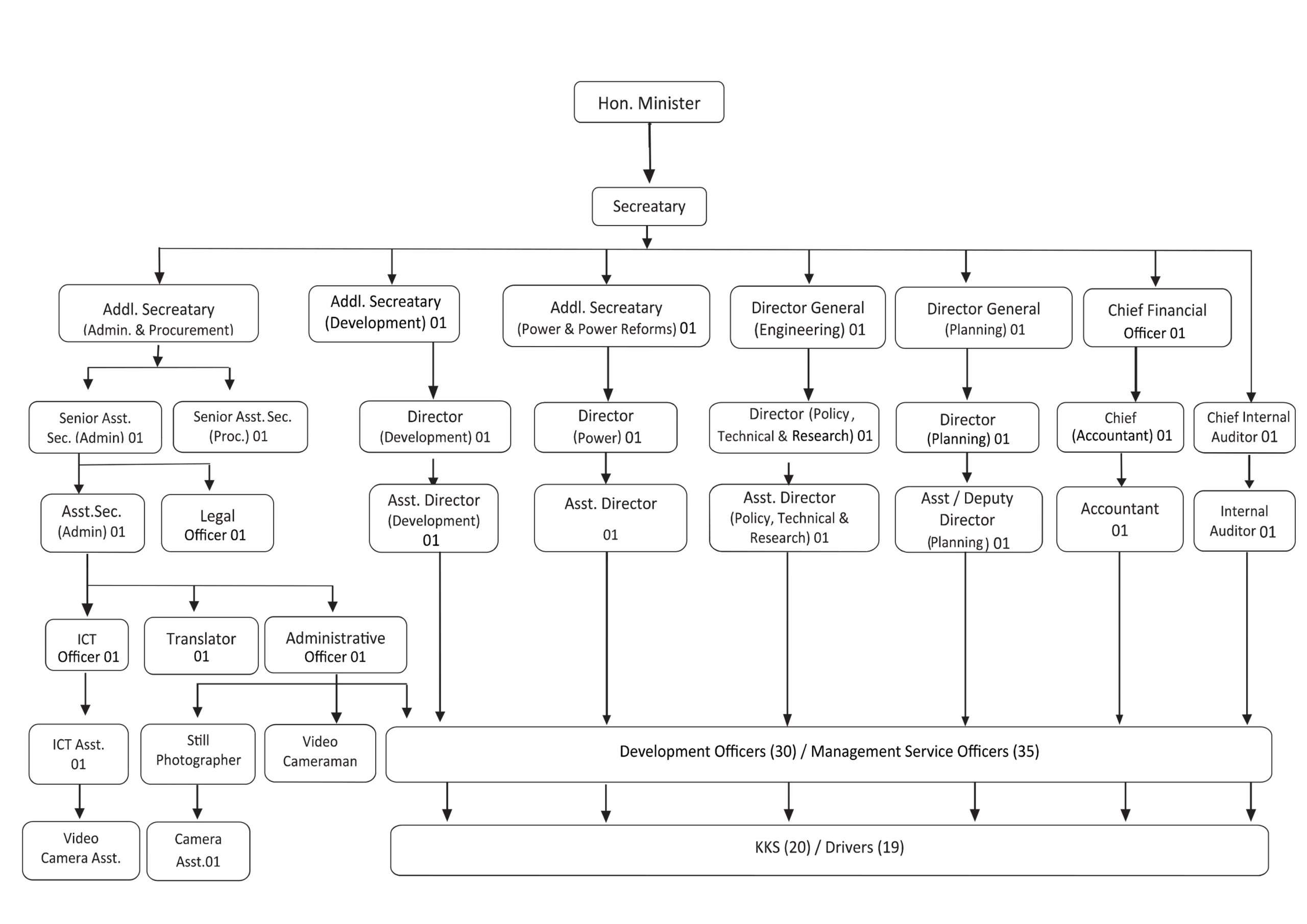
Organizational Structure
Ministry of Energy
>
Organizational Structure
Organizational Structure
Power Section
Energy Section